但PFAS是一种臭名昭著的有毒物质,被称为“永不分解的化学物质”。在影片《黑水》(DarkWaters)中,牲畜大量死亡、农场变成动物坟墓,工厂员工身患癌症,新生儿变成畸形儿,这一切悲惨故事的源头都直指美国企业PFAS倾倒场造成的污染。
这部电影片尾字幕有这样一句话,让观者心情久久不能平复:“PFOA几乎存在于地球上每个生物的血液中,包括99%的人类。”(PFOAisbelievedtobeinthebloodofvirtuallyeverylivingcreatureontheplanetincluding99%ofhumans.)
上周,有消息称,由于3M于2022年宣布欧洲工厂停产、2025年底停产所有PFAS-based产品,叠加局部地区冲突导致装备大增,PFAS需求同步飙升,缺料好转时程遥遥无期,价格持续飙涨,PFAS缺料危机至今无解。
很方便,但更“恐怖”
虽然我们对PFAS四个字母非常陌生,但它却存在我们生活每个角落中。
PFAS是指碳链上的氢原子被部分或者全部取代为氟原子的一类人工合成的有机化合物,其结构中碳氟键的化学和热稳定性以及排斥油和水的能力。
根据经合组织(OECD)定义,PFAS包含至少一个全氟化甲基(CF3-)或亚甲基(-CF2-)碳原子(不含任何H/C/Br/I)的物质,该定义涵盖了超过10000种PFAS,常见有PFOA、PFOS、C9-C14PFCAs、PFHxA、PFHxS等。

PFAS的分子结构图
二战期间,美国曼哈顿计划过程中,一位化学家将黄绿色的有毒气体氟气通过了一个碳弧,创造出几乎无法被破坏的碳-氟键(C-F键),PFAS因此诞生。
随后,3M公司重金买下这一专利,因具有优异的疏水性、疏油性、抗污性及化学稳定性,将其应用到石油化工、电器、建筑等民生领域。也就是说,自上世纪四五十年代以来,PFAS已广泛用于多种消费者产品之中。
比如说,手机、电脑、平板、汽车等电子设备,不粘锅、快餐盒、防油纸、食品包装、桌布和餐巾等食品相关物品,洗发水、牙线、指甲油、粉底和眼妆等洗护产品,油漆、密封剂、家具涂层、床垫等家居产品,雨衣、登山装、服装、窗帘、被子和地毯等纺织用品都含有PFAS。最新研究发现PFAS还可运用于人造草皮和土壤修复等方面。
当然,在电子电气领域,它也几乎无可替代,如线缆、印制线路板(PCB)、半导体、各类电子件、防指纹屏幕、液晶显示屏(LCD)、不沾涂层、涂料、防水纺织品与皮革等。
目前,PFAS已被纳入200个应用领域,全球含氟聚合物的产量超过了23万t/a,全氟烷基羧酸的全球累计排放量高于46000t。
这样来看,PFAS的防水、防油、不粘特性,方便了我们的生活,但事情总归有两面性,造福人类的同时,它也非常“恐怖”。
由于PFAS具有持久性、远距离迁移性、毒性和生物累积性,所以能够无限期地停留在环境中,也就是说,它是一种造出来,就很难消除的物质。

PFAS生命周期,图源|生物探索
作为一种“新污染物”,PFAS的危害我们却无法完全得知。
研究发现,当PFAS被人体吸收后,首先在体内与血清蛋白结合,然后沉积在肝脏、肾脏和睾丸等身体各个脏器中无法排出。甚至增加甲状腺疾病、高胆固醇和高血压、糖尿病和慢性肝病,以及某些类型的癌症,如肾癌和睾丸癌的风险。
2012年,埃默里大学(EmoryUniversity)一项研究表明,PFOA工厂工人死于间皮瘤或慢性肾脏疾病的风险是普通工人三倍,死于糖尿病的风险是两倍,患肾癌和非癌性肾脏疾病的风险亦较高。
2018年6月,美国毒物与疾病登记署(ATSDR)发布了一份关于PFAS(以全氟辛烷磺酸(PFOS)和全氟辛酸(PFOA)为代表)毒性危害的详尽报告,认为PFAS可能在比预期更低的剂量下对人体健康造成不良影响。
这份长达852页的报告列举了与PFAS暴露相关的一系列不良健康后果的相关证据。PFAS一旦进入体内,便会干扰荷尔蒙和其它基本身体机能。长期接触PFAS,即使是低水平,也可能会引发严重健康问题,包括癌症、不孕不育、先天缺陷、免疫系统紊乱、甲状腺疾病、内分泌干扰、肝损伤、肾损伤、哮喘恶化、肥胖等,甚至可能造成癌症、畸形儿等危害。
以上仅是已知的部分PFAS的危害,而大部分PFAS危害还处于未知状态。

在与PFAS相处的几十年里,它已经遍布全世界,既包括水污染,也包括空气污染。
2023年7月,美国地质调查局新发布的研究报告显示,美国至少45%的自来水中都含有有毒的全氟和多氟烷基物质(PFAS);
2023年7月,ForeverProject调查发现,欧洲大陆有超过17000个地点被PFAS污染。另外有22000个地点由于过去或正在进行的工业活动被认为受到了污染;
2023年9月,美国发表的一项研究表明,在纸或竹子等植物材料制成的吸管中也发现了PFAS,安特卫普大学的一组研究人员决定调查欧洲市场的情况;
2023年10月,日本东京都多处地下水检测出有机氟化物(PFAS)超过日本暂定标准,东京都政府决定将在除岛屿部分外,于本年度内完成东京都内所有行政区的水质调查。目前调查结果显示,东京都内已有17个行政区的地下水有机氟化物含量超标;
美国疾病控制和预防中心(CDC)进行的一项研究发现,在接受检测的人群中,超过98%的人血液样本中检测到了PFAS。
各国有不同的监管
随着研究深入PFAS所带来的健康风险越来越引起世界各国高度重视,欧盟、美国相继出台相关的限制法规。
由于PFAS物质非常广泛地应用在半导体制造、医药、精密清洗、新能源及航空航天等特殊领域,短期全面禁止PFAS使用将会对相关领域发展造成重大影响,这也是矛盾所在。具体从各国及地区来看:
欧盟
2020年7月,欧盟发布的持久性污染物法规表明要限制PFOA及其化合物的使用。
2023年2月,欧盟酝酿史上规模最大化学品禁令。德国、荷兰、丹麦、瑞典和挪威等五国对此提案大力支持,若该提案获批,将最快在2026年得以实施。
受此次提案限制的PFAS物质超过10000种,若欧盟委员会审议通过该限制提案,将会对氟化工行业造成重大而深远的影响。限制提案中评估了RO1和RO2两种限制方案,前者在颁布限令的18个月后进行全面的禁止,后者在颁布限令的18个月后给予5年或12年的限免期。

欧盟法规对PFAS的管控要求,图源|《轻工标准与质量》
美国
2019年,美国的PFAS行动法案要求美国环保署建立PFAS销毁和处置指南,这一行动中的PFAS管控措施可使消费者保护自己免受与PFASs的接触。
2021年10月18日,EPA公开2021年~2024年PFASs的战略路线图,设定了环保署计划采取具体行动的时间表,该路线图中描述的行动对保护相关地区免受PFAS污染具有重要意义。
与此同时,美国许多州都有自己的立法和针对PFASs的管控行动。


美国部分州已正式出台的针对PFAS的管控要求,图源|《轻工标准与质量》
中国
2019年,中国生态环境部发布《关于禁止生产、流通、使用和进出口林丹等持久性有机污染物的公告》,禁止PFOS及其盐类和PFOSF,除可接受用途外的生产、流通、使用和进出口。
2022年3月,国家市场监督管理总局和国家标准化管理委员会联合批准发布GB5749-2022《生活饮用水卫生标准》,其中规定PFOA和PFOS的限值为80ng·L−1和40ng·L−1。
2022年12月,生态环境部公布《重点管控新污染物清单(2023年版)》,自2023年3月1日起施行,其中包含的PFAS相关规定。
2023年2月,中国公布《重点管控新污染物清单(2023年版)》,禁止生产加工和使用PFOS类、PFOA类、PFHxS类物质(除规定用途外)。限免的规定用途涉及灭火剂、半导体制造、摄影涂料、PPE(个人防护设备)产品、侵入性和可植入的医疗装置、药品生产、高性能耐腐蚀气体过滤膜、水过滤膜和医疗用布膜、工业废热交换器设备以及能防止挥发性有机化合物和颗粒泄露的工业密封剂、输电用高压电线电缆等。
其它国家和地区
加拿大《禁止特定有害物质法规》(SOR/2012-285、SOR/2016-252)限制PFOA、其盐类及其前驱体,长链全氟羧酸、其盐类及其前驱体(LCPFCAs),PFOS、其盐类及其前驱体的使用。
日本中央环境委员建议将PFOA、其盐类及PFOA相关物质纳入日本化审法(CSCL)中定义的I类物质,禁止其进口、生产和销售。
澳大利亚和新西兰环保署制定PFAS国家环境管理计划(NEMP),PFOS和PFHxS的饮用水健康指南为0.07μg/L,PFOA为0.56μg/L,目前该计划还在审查中。
难以替代的料
监管也影响到了整个产业的生产,特别是去年12月,3M宣布将退出PFAS的生产,并努力在2025年底前停止在其产品组合中使用PFAS,芯片行业迎来“当头一棒”。
而自从3M响应欧盟停止使用PFAS的规定,停产相关半导体冷却剂后,导致索尔维(Solvay)及中国厂商产品订单量激增,今年4月,引发三星、SK海力士今年早些时候抢购,彼时PFAS就已售罄一空。
直到现在,PFAS价格一路水涨船高,缺料成了行业最大问题。与之相悖的是,随着AI发展,算力缺口需要大量先进芯片,导致PFAS需求量不断上升。数据显示,电子和半导体行业每年使用超过4400吨的PFAS。欧洲五国此前发布的报告则预测电子行业PFAS的使用量一年会增加10%。
公开信息显示,3M、科慕(Chemours)、日本大金(Daikin)及欧洲化学品制造商阿科玛(Arkema)和索尔维(Solvay)等公司是生产这些材料的领先者,科慕、大金、3M、AGC、阿科玛、索尔维和山东东岳控制着全球约60%的含氟聚合物市场。
日本精密加工研究所所长汤之上隆多次分析,含有PFAS成分的冷却剂在半导体干法蚀刻设备温度控制中必不可少,假若3M突然停止生产PFAS,世界上80%的干式蚀刻制冷剂将在三年内消失。而这种产品被3M高度垄断,其产品可用于半导体蚀刻设备、离子注入设备,化学气相沉积(CVD)的恒温冷却,客户包括台积电、三星、SK海力士和英特尔等。尽管3M可能会分阶段退出生产,也会对半导体行业造成极大冲击。
“半导体PFAS协会”发布的《关于半导体行业中PFAS应用白皮书》中显示,半导体供应链(包括制造芯片所需的复杂工具)、晶圆厂的众多工艺步骤以及组装和封装工艺中的数千种基本应用都使用了各种PFAS,比如说:
在芯片制造中,由PFAS制成或涂覆PFAS的组件对所使用的腐蚀性化学品具有很强的抵抗力,保证了制造过程的纯度,并支撑了尖端芯片的质量;
在光刻过程中,硅晶圆上的PFAS增强型光刻胶可提高紫外光照射期间的附着力、耐久性和对恶劣条件的抵抗力,从而保护暴露区域在蚀刻或沉积过程中进行选择性改性;
在蚀刻过程中,PFAS可提高均匀性和过程控制,确保可靠地创建复杂的电路图案;
在真空泵中,PFAS用作惰性润滑剂,可防止整个制造过程中使用的管道、容器等设备发生腐蚀;
全球电子特种气体市场中,含氟特种气体占总量30%左右,是电子特种气体的重要组成部分,主要用于制作清洗剂、蚀刻剂、制作掺杂剂、成膜材料等。
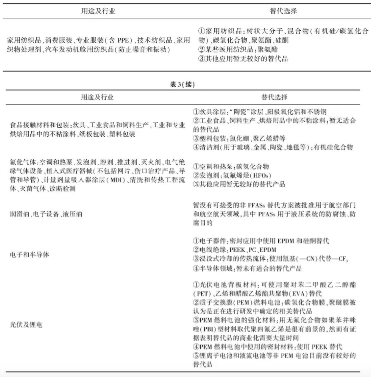
不能用,替代不就好了?但迄今为止,在医疗领域、电子半导体领域、氟化气体、航空天航领域、锂电池领域的应用中,暂无较好的含氟物质的替代产品。

各用途替代PFAS产品分析,图源|《有机氟工业》
根据SGS的报告显示,光敏剂、猝灭剂、漂洗液添加剂、清洗刻蚀剂、气相焊接传热介质、微机电系统(MEMS)加速度计、MEMS图像传感器等用途的PFAS目前无替代方案。

半导体中的PFAS及可替代情况,图源|SGS限用物质测试服务
当然,我们也不会一直抱着PFAS这颗大树,行业在探索两条路——一条是寻求替代品,一条是探索节能高效的PFAS去除新技术。
在寻求替代品方面,总部位于北卡罗来纳州达勒姆的半导体研究公司正在推动研究限制PFAS排放的方法,并在微芯片行业寻找替代品。
部分芯片厂商选择氢氟烯烃(HFO)、二氧化碳和硅油作为替代品,但氢氟烯烃(HFO)比以往更为昂贵,二氧化碳在高温下不稳定,而硅油的不易挥发、持久耐用、温度范围更广的特性。
2023年8月,日本大型印刷油墨企业DIC(迪爱生)开发出了不使用PFAS(有机氟化合物)的半导体材料。日本材料企业将这种限制视为产生新环保技术需求的商机,计划从欧美企业手中夺回市场份额。
但无论如何,这总归是一个要走十几年或者几十年的路。
根据《关于半导体行业中PFAS应用白皮书》,绝大多数情况下,PFAS具有独特特性和功能,开发替代品将需要广泛的研究和新的发现,将非PFAS物质与必要性能要求相结合并使其符合标准需要5~25年的时间才能进行大批量生产作业。虽然某些情况下最终可能会有可行的替代品,但如果不改变材料系统,在大批量生产中实现可扩展性和可靠性,那么一些最严格的应用可能无法完全替代含PFAS材料。业内正在使用的PFAS关键应用需要开展大量工作,优化并尽量减少这些物质的使用。
PFAS去除新技术似乎也不是短期内能够达成的。目前,高级氧化法、高级还原法和微生物降解法是最主要的几个方法,虽然研究较多,但都还需要进一步的完善。
PFAS关乎人类的健康和环境,摆脱对它的依赖是必然的课题,但从短期来说,与它脱钩必然面临着巨大的痛苦,并成为现在芯片行业一个潜在危机。
现在,越来越多行业开始呼吁给PFAS在特定领域的应用一些缓冲期,而我们也在不断寻求产业发展与环境保护之间那个平衡点。
参考文献
[1]生物探索:含棉量越高危害越大!校服材料可进入血液,排不出却存永久伤害!.2023.10.26.
[2]TechsprayandChemtronics:再议
[3]Straková,J.,Schneider,J.,Cingotti,,2021.ThrowawayPackaging,ForeverChemicals:
[4]莱茵安全宝典:介绍一下,这是99%的人血液中都有的「永久化学品」.2023.7.28.
[5]安捷伦视界:99%的人类受其毒害?如何检出痕量PFOA和PFAS?.2021.1.7.
[6]刘煦,杨田,雷秋霞等.全氟和多氟烷基化合物去除进展[J/OL].环境化学:1-22[2023-12-04]..
[7]SGS限用物质测试服务:带你走进各类产品中的PFAS——半导体篇.2023.10.24.
[8]郭衍锦,卢鸿武,张苗苗等.全氟或多氟烷基物质(PFAS)管控及替代[J].有机氟工业,2023,(03):43-51.
[9]日照疾控:科普小知识┃“新污染物”—全氟和多氟烷基物质(PFAS).2023.11.15.
[10]张利娟.中国和欧美消费品中全氟和多氟烷基物质(PFAS)合规要求分析与展望[J].轻工标准与质量,2023,(02):37-40.