

红光和蓝光通过调节激素稳态和色素积累来促进番茄果实的着色
期刊:PostharvestBiologyandTechnology
IF:7.0
发表时间:2023年8月
单位:浙江农林大学园艺科学学院
2023年8月,浙江农林大学园艺科学学院研究团队于PostharvestBiologyandTechnology在线发表了题目为“Redandbluelightpromotetomatofruitcolorationthroughmodulationofhormonehomeostasisandpigmentaccumulation”的研究论文。本研究通过生理学、代谢组和转录组研究了红色和蓝色LED光对番茄果实颜色转化的影响,发现红蓝光均可促进叶绿素降解、类胡萝卜素积累、质体转化、激素脱落酸和乙烯的生物合成进而影响番茄果实表皮着色。其中红光诱导番茄果实表皮着色的效率高于蓝光。WGCNA分析揭示了与类胡萝卜素和激素生物合成有关的模块基因,相关性网络分析表明WRKY20、MYB12、ARR11、NAC16、bHLH46、ZNF69和MYB58等转录因子是番茄果皮着色的潜在调控因子。迈维代谢提供了类胡萝卜素检测服务。
研究背景
番茄果实在采后储藏过程中的颜色对其视觉外观、营养和市场价值起着至关重要的作用,近些年果皮着色受光调控已经得到了广泛的研究,但其在光调控的果实着色过程中调节植物激素和类胡萝卜素代谢网络的作用仍有待充分了解。
技术路线
样本:番茄果实
处理:黑暗条件、红色LED光、蓝色LED光
取样时间:处理的0、1、2、3、5和7天采样
每组3个生物学重复,存放在-80℃用于后续检测。

技术路线
研究结果
1.红光和蓝光对番茄果实着色的不同影响
番茄果实在绿色成熟期收获。将番茄果实用蓝色和红色的LED光处理了一周,所有番茄表皮颜色逐渐从绿色转变为黄色/红色,在收获后5天,黄色/红色变得明显,在收获后7天,用红色LED处理的番茄果皮呈现均匀的深红色,而用蓝色LED处理的番茄是黄红色,未处理的番茄果皮主要呈现浅黄色(图1A)。这些发现表明与蓝色LED照射相比,红色LED光对诱导叶绿素分解更有效。
作者采用不同的颜色参数,包括a*值、色调角(H°)和颜色指数(CI)来表征水果颜色的变化。a*值表示红/绿色谱(正值表示红色色调,负值表示绿色色调);H°值的范围从0°到360°(0°表示红紫色色调,90°对应黄色色调,180°表示蓝绿色);CI颜色指数(红色光谱中的颜色赋正值,对蓝绿色范围内的颜色赋负值,并指定0表示红色、黄色和蓝绿色颜色的中间混合物)。未处理样品的H◦均降低,a*和CI均升高,表示果皮颜色由绿色逐渐转向黄色。这与番茄果实的自然成熟过程相一致(图1B-D)。7d光照后,番茄的H°值照射蓝色LED光和对照组保持在65°以上,而那些经红色LED光照射的番茄表现出H°值低于55°,明显低于观察到的蓝色LED照射和未处理的番茄(图1B)。此外,红色LED光处理番茄的a*和CI值均大于20,显著高于其他组(图1C、D)。这些数据表明与蓝色LED光和控制条件相比,红色LED光能够诱导番茄果皮转红色。

图1番茄果实在红/蓝LED光照下一周后的颜色变化
2.红光和蓝光加速了番茄果皮中叶绿素的降解和类胡萝卜素的积累
为了了解光照对叶绿素降解的影响,作者对番茄贮藏过程中果皮的叶绿素含量进行检测,结果表明在整个贮藏过程中,番茄果皮中的叶绿素含量逐渐下降。贮藏7天后,红色LED照射的番茄果实总叶绿素含量显著低于蓝色LED和未处理组,对叶绿素a和叶绿素b分别检测的结果也与总叶绿素变化一致(图2A)。表明叶绿素降解对光照射敏感,特别是对红色LED光敏感。
红色LED照射的番茄类胡萝卜素总含量明显高于蓝色LED照射处理的果实,且均显著高于对照(图2B)。此外,番茄果实中主要的类胡萝卜素(E/Z)-植物烯、番茄红素、叶黄素和β-胡萝卜素在不同处理间存在显著差异。特别是,红色LED处理组的(E/Z)-植物烯、番茄红素和β-胡萝卜素水平比蓝色LED处理组高,比对照组高10倍。这说明红色LED光会影响番茄果皮中类胡萝卜素的含量和组成。

图2不同光照处理下番茄果皮叶绿素和类胡萝卜素含量的变化
3.红光和蓝光促进番茄果实中质体超微结构的变化
植物中的类胡萝卜素是在质体中合成和储存的,其积累与叶绿体膜的破裂和叶绿体向色体细胞的转化密切相关。为了说明红色和蓝色LED光对类胡萝卜素积累的影响,作者使用透射电子显微镜对番茄果实果皮在储藏0、3和7天进行超微结构观察(图3A)。
在接受LED照射之前,质体表现出典型的梭形叶绿体结构,具有轮廓分明的颗粒,LED照射3天后,番茄果实中的叶绿素含量开始下降,标志着颜色变化的开始,在此期间,叶绿体转变为含色素的色质体,同时伴随着类木质膜的解体。类胡萝卜素晶体的形成导致类木质素膜破裂,从而使质体色素体的数量和形状增加。红光和蓝光LED处理的番茄都显示出类胡萝卜素晶体,同时伴随着类色素丰度的下降和组织的破坏。在贮藏3天时,与其他处理相比,经红色LED照射的番茄表现出更多和更大的质体球。贮藏7天后,类胡萝卜素晶体和增大的质体也明显出现在对照组中。经蓝色LED处理的番茄显示出更多的质体,而经红色LED处理的番茄组则显示出具有结晶结构的不规则形状的色质体(图3A、3B)。
这些观察结果表明,LED(尤其是红光LED)处理可加速叶绿体向色体的转化,并加快类质体和类胡萝卜素晶体的积累(图3)。富含β-胡萝卜素和番茄红素的结晶色质体的存在非常显著,这与对果实表皮颜色变化和色素组成的观察结果一致(图1A、图2)。

图3红/蓝LED光对番茄果皮0d、3d、7d时质体超微结构的影响
4.植物激素检测分析
为了研究LED是否以及如何影响植物激素的变化,作者对番茄果皮在贮藏0、1、3、5和7天后的内源激素水平进行检测包括脱落酸(ABA)、赤霉素(GA)、乙烯前体,1-氨基环丙烷羧酸(ACC)、茉莉酸甲酯(MeJA)、吲哚乙酸(IAA)、反式玉米素(TZ)和水杨酸(SA)。研究结果表明,IAA、MeJA和TZ在LED光处理番茄果实和对照番茄果实中都维持在较低水平,不超过10μgkg,SA在蓝光照射过程中表现出剧烈波动,这可能是果实在蓝光照射下为维持生理平衡而做出的适应性反应,7天时,类胡萝卜素代谢的下游代谢产物ABA在暴露于红色LED光的番茄果皮中的浓度(381.42μgkgFW)明显高于暴露于蓝色LED光的番茄(208.77μgkgFW)和对照(127.58μgkgFW)。这些结果表明,激素(如ABA和ACC)水平与在番茄果实中观察到的LED光诱导的颜色变化之间存在明显的相关性(图4)。

图4红/蓝LED光处理下6种植物激素含量的变化
5.不同光照下番茄果皮的转录组检测分析
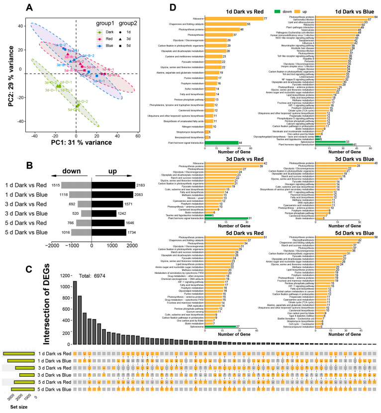
为了揭示红光和蓝光LED处理诱导的番茄果皮转录层面的变化,作者对红光LED和蓝光LED照射后0、1、3和5天收集的番茄外果皮样本进行了RNA-Seq分析。主成分分析(PCA)显示,与对照组相比,使用LED灯处理的样品之间存在显著差异,两种LED灯之间的差异较低(图5A),说明光照处理对采后番茄果实基因转录调控的作用,与处理的持续时间无关。
作者进一步对转录组数据分析发现,所有样本中共有6974个差异表达基因(DEGs)。红光LED和蓝光LED处理1天时诱导的DEGs数量多于处理3天和5天的DEGs数量,并且在两个处理组中,上调基因都多于下调基因(图5B)。upset图显示,在红光LED和蓝光LED处理1天时,分别有1095和840个DEGs,其中534个上调基因和561个下调基因对红色LED做出响应,460个上调基因和380个下调基因对蓝色LED做出响应。此外,544个DEGs在1天时在两个处理组中都有差异表达,而422个DEGs在三个时间点的所有处理组中都有差异表达(图5C)。
作者对差异基因进行GO富集分析,筛选前20个是最显著富集的GO途径,在红光LED和蓝光LED处理之间也观察到了共有的显著富集途径,其中主要是与光合作用和叶绿体相关的途径;KEGG数据库富集分析显示糖酵解、丙酮酸代谢、脂质和脂肪酸生物合成以及光合作用通路有变化。另外参与类胡萝卜素代谢的基因早在处理1天时就在红光LED处理的样品中被富集(图5D)。

图5红光/蓝光处理下果实的转录组分析
6.不同光照下番茄果皮的基因共表达网络
作者联合转录组和代谢组数据进行加权基因共表达网络分析(WGCNA),将15741个表达基因分为21个不同的模块(图6A)。其中蓝色模块中4874个与番茄红素(r=-0.91)、β-胡萝卜素(r=-0.94)、β-隐黄素(r=-0.9)、ACC(r=-0.79,P=0.06)和ABA(r=-0.75,P=0.09)的含量呈负相关,GO富集分析表明,蓝色模块的基因与mRNA处理和翻译有关,这两个过程对蛋白质的产生和随后的细胞功能至关重要(图6E)。
红色模块与类胡萝卜素代谢、ACC(r=-0.77)、IAA(r=-0.89,P=0.02)和ABA含量(r=-0.81,P=0.05)呈负相关,红色模块显示出与RNA剪接和mRNA处理相关的生物过程显著富集(图6F)。RNA剪接是将前mRNA成熟为功能性mRNA分子的基本过程,这表明红色模块所包含的基因可能在确保基因表达的有效调控方面发挥了作用。
绿色模块与γ-胡萝卜素(r=0.88,P=0.02)、番茄红素(r=0.96,P=0.002)、β-胡萝卜素(r=0.97,P=0.001)、β-隐黄素(r=0.97,P=0.001)、ACC(r=0.79,P=0.06)和ABA(r=0.75,P=0.08)的含量呈最显著的正相关关系(图6A-D),而它与叶黄素(P=0.3)和α-隐黄素(P=0.2)的含量没有任何显著关联,这与研究者在类胡萝卜素代谢方面的发现一致(图2B)。此外,绿色模块中的基因主要与光合作用和光反应相关的生物过程有关,叶绿体的类囊体和质体球等细胞成分表现出显著的富集(图6G)。这些观察结果表明,聚集在绿色模块中的基因主要参与重要的光合作用活动,并在不同的细胞结构中通过光合作用相关机制进行介导。总之,这些发现为这些模块中的基因在光处理下可能参与类胡萝卜素、乙烯和ABA代谢的复杂调控提供了证据。
在类胡萝卜素共表达模块的10029个基因中,共鉴定出337个TFs,它们主要富集在MYB、NAC、bHLH、WRKY、bZIP、AP2/ERF、C2H2和HSF等基因家族中。为了进一步分析红/蓝光照射条件下类胡萝卜素代谢的中枢基因,作者使用Cytoscape对结构基因和调控因子的共表达进行了可视化。在绿色模块中,WRKY(WRKY20)、AP2/ERF(TINY、ADAP、AP2-R1、、、)、NAC(NAC2)、TCP(TCP14)、bZIP(HY5)、MADS-box(TM5)和bHLH(MYC2)家族的12个TF成员被指定为与类胡萝卜素代谢正相关的关键转录因子。在蓝色模块中,23个TF成员来自ARR(ARR11)、MYB(MYB12、MYB58、CDC5)、NAC(NAC16、NAC82、NAC8)、bHLH(bHLH46、bHLH60)、ZHD(ZHD22)、C2H2(ZNF69、ZNF5)、HSF(HSFA5、HSFA2)、AP2/ERF(EIL1、EIL3、ERF5、EIN4、ERF61、ERF1、ERF3、PTI6)和WRKY(WRKY4)家族被鉴定为与类胡萝卜素代谢负相关的关键基因,PSY、ZEP、VDE、ABA4b和NCED2这五个直接参与类胡萝卜素生物合成和裂解的结构基因被确定为共表达网络中的关键调控基因,作为类胡萝卜素合成的限速酶的PSY与11个TFs共表达,VDE与10个TFs共表达。其中,TFsARR11、bHLH46、ZNF69、MYB58和WRKY20与PSY和VDE都有关联(图6H)。这些结果表明,上述TFs与结构基因之间可能存在多种相互作用,共同调控番茄果实中类胡萝卜素的流动。

图6番茄转录组的WGCNA分析
7.番茄果皮中胡萝卜素基因表达的验证
番茄红素是番茄中主要的类胡萝卜素,而基因在番茄红素的生物合成和番茄果实红色的形成过程中起着关键作用。作者通过qRT-PCR测定在LED照射期间的相对表达量,发现处理的前三天出现了最显著的上调(图7A)。在番茄红素的下游,基因可将γ-胡萝卜素转化为β-胡萝卜素,β-胡萝卜素是番茄中积累的主要类胡萝卜素。与番茄果实中β-胡萝卜素和γ-胡萝卜素的含量一致基因的表达量为β-胡萝卜素的1.5倍(图2B)。
与其他处理相比,三天后用红色LED光处理的果实中的上调程度更高。此外,类胡萝卜素代谢的下游代谢产物ABA是通过β,β途径分支中的9-顺式环氧类胡萝卜素二氧酶(NCEDs)作用合成的,转录分析表明,在红光处理的最初三天,和的表达量减少,但在5天后显著增加,这与番茄果皮中ABA的积累趋势一致(图4)。
最后通过qRT-PCR定量的所有12个基因的表达量(图7A)与RNA-seq数据的表达量高度相关(r=0.83;图7B),这证实了转录组分析中测得的基因表达量的可靠性和有效性。

图7类胡萝卜素代谢基因的表达
研究结论
本研究发现LED光(尤其是红色LED光)在促进叶绿素降解、刺激类胡萝卜素生物合成、加速叶绿体到色质体的转化以及提高内源植物激素的合成等方面起着重要作用,这些作用共同导致番茄果实颜色转化的显著加速。转录组和代谢组联合分析鉴定了对LED照射果实着色做出响应的关键转录因子和结构基因(和等),它们调节类胡萝卜素、乙烯和ABA的代谢,因此直接影响果实着色。
图8光信号和植物激素在调控番茄果实胡萝卜素生成过程中相互作用模型
迈维代谢现推出服务,MRM模式+标准品精准定量检测,助力您的文章发表,欢迎垂询!